跳转到主要内容

卓宝系公司500万元改扩建项目有望开工:昔日防水明星企业的“生机”信号?

日期: 栏目:企业动态 浏览:

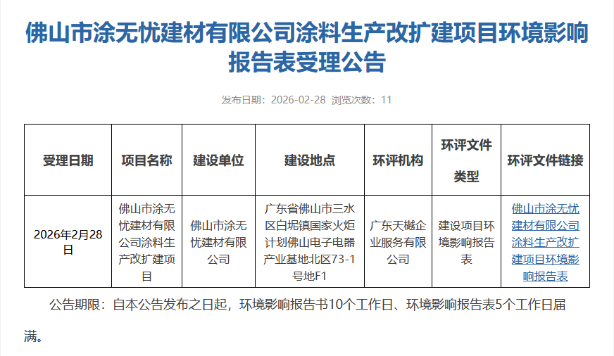
2026年2月28日,佛山市生态环境局三水分局公开了佛山市涂无忧建材有限公司(以下简称“涂无忧”)涂料生产改扩建项目环境影响报告表(以下简称“报告表”)受理公告。自发布之日起,环境影响报告书10个工作日、环境影响报告表5个工作日届满。这意味着该项目有望在近期开工。


微信图片_2026-03-09_104429_098.png


报告表显示,涂无忧涂料生产改扩建项目位于佛山市三水区白坭镇国家火炬计划佛山电子电器产业基地北区73-1号地F1,也即涂无忧现有厂区内。现有项目总投资1500万元,其中环保投资55万元,年产干混砂浆20.4万t/a,水性乳液8000t/a。改扩建项目总投资500万元,其中环保投资80万元,环保投资比16%。用地面积10669.5㎡(依托现有),施工工期3个月,目前尚未开工。


该项目的建设性质为扩建及技术改造,其中扩建内容为在现有车间内增加水性乳液产量,设计新增年产水性乳液400t/a,同时新增原辅材料及生产设施;技术改造内容包括:①按照市场需求,对现有项目水性乳液的原辅材料进行添加补充;②对现有干混砂浆、水性乳液的生产工艺进行技术优化;剔除项目对ELOTEX60W添加剂原材料的使用;③根据干混砂浆关键设备及其设备数量确定干混砂浆产量,干混砂浆产量由20.4万t/a降低至1.2万t/a。


微信图片_2026-03-09_104432_411.jpg

涂无忧现有厂区于2016年落成


天眼查信息显示,涂无忧成立于2016年,是卓宝集团成员企业——其由卓宝家用(深圳)防水科技有限公司(原名为深圳市涂无忧建材有限公司,2025年9月改为现名)全资控股,进一步穿透后实控法人股东为深圳市卓宝科技股份有限公司(简称卓宝科技)


近期,作为防水行业曾经的明星企业,卓宝科技身陷舆论风暴当中——


年前,北京产权交易所挂出一则公告:保利南方集团有限公司与保利投资控股有限公司拟以9972万元转让所持卓宝科技合计12.11%股权,对应43,595,632股。这已经是保利系在8个月内第二次试图甩掉这块“烫手山芋”。而且,此次交易明确要求受让方承诺卓宝科技今后不得使用“保利”字号、商标或名义进行任何经营宣传,切割之意溢于言表。这一消息甚至引发坊间有关“卓宝要倒了”的猜测。(详见《不足亿元“大甩卖”!保利系再挂牌转让昔日明星防水企业12%股权》


年后,卓宝科技创始人、董事长邹先华通过抖音直播的方式回应这场危机。镜头前,邹先华表示,“很多人问,卓宝是不是要倒闭了?保利是不是在抛售股份?”“我今天就把话撂在这里:卓宝公司再怎么样,现在也活得好好的。”(详见《卓宝公司濒临倒闭?实控人邹先华新年开直播这样回应》


微信图片_2026-03-09_104435_563.jpg

卓宝科技创始人、董事长邹先华开抖音直播回应公司“倒闭”传闻


瘦死的骆驼比马大。无论如何,作为昔日的防水行业明星企业,哪怕在经历多年经营困境,甚至国有资本意欲切割的背景下,也不可能说倒就倒。今日旗下涂无忧涂料生产改扩建项目的推进,也从一个侧面证明其仍在维持正常运转。在防水行业市场格局已经发生深刻变化的当下,卓宝科技能否“挺住”甚至重返昔日的市场地位,仍值得持续观察。

标签: