跳转到主要内容

控股股东2.92%股权面临法拍,亚士创上市以来最大亏损记录

日期: 栏目:企业动态 浏览:

亚士创能603378.SH)如今正站在悬崖边缘。


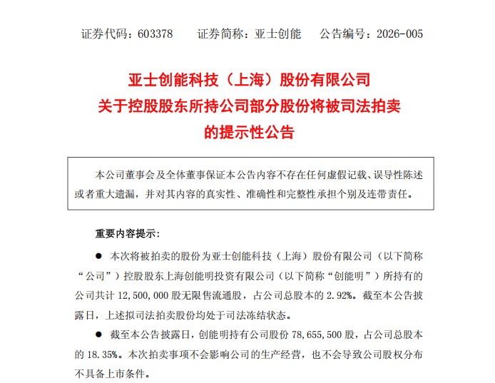
223日,亚士创能发布公告,控股股东上海创能明投资有限公司(下称创能明所持有的公司1250万股无限售流通股将被司法拍卖,占公司总股本的2.92%


这并非孤立事件——此前,实控人李金钟及创能明因无法兑现员工持股计划中的“保本+年化6%收益兜底承诺,已有23.09%的股份被司法冻结。一场由激进激励设计引发的信用危机,正加速演变为一场系统性崩塌。


兜底变爆雷


微信图片_2026-02-28_142209_808.png


2026223日,亚士创能发布《关于控股股东所持公司部分股份将被司法拍卖的提示性公告》,披露其控股股东创能明持有的12,500,000股无限售流通股(占公司总股本的2.92%将被司法拍卖。


截至公告日,创能明共持有公司股份78,655,500股,占比18.35%。若本次拍卖顺利完成,其持股数量将降至66,155,500股,预计占总股本的15.44%。公司表示,此次司法拍卖尚处公示阶段,不会影响正常生产经营,亦不会导致公司股权结构不符合上市条件。


根据法拍平台信息,上述股份分为三笔处置:两笔各400万股(每笔起拍价1923.6万元)和一笔450万股(起拍价2164.05万元),合计起拍价约6011.25万元。


创能明自20101223日起成为亚士创能控股股东,彼时李金钟、李甜甜将其所持全部股权按面值转让予该公司。2016年股改后,创能明直接持股比例达75%2017928日公司IPO上市后,其持股比例被动稀释至56.24%。此后,尤其在2024122日至2025115日期间,创能明多次减持股份,持股比例持续下降,但其控股股东地位及实际控制人李金钟的身份始终未变。


值得注意的是,创能明的经营与财务状况高度依赖亚士创能。天眼查数据显示,截至2026225日,创能明对外投资仅4家公司,除亚士创能外,其余三家持股比例均不足5%,且其中两家——杭州辽通鼎能股权投资合伙企业(有限合伙)与上海守新投资中心(有限合伙)——已处于注销状态。


早在20202021年,亚士创能曾推出两期员工持股计划,并由创能明及实控人李金钟承诺为参与员工提供保本+年化6%收益的兜底保障。然而,随着市场环境恶化,相关持股计划出现严重亏损。2025122日,公司公告称,创能明及李金钟合计9895.05万股股份(占总股本23.09%被司法冻结,核心原因正是其在承担部分兜底责任后,因资金周转困难,无法兑付剩余清偿义务。


如今,创能明所持股份几乎全被质押或冻结,对外投资除亚士创能外几无价值。可以说,李金钟已把全部身家押在了这家公司上——而这家公司,正在把他拖入深渊。


亏损创纪录


如果说兜底是导火索,那基本面恶化才是炸药桶。


2026130日,公司发布业绩预告显示,2025年度归属于母公司所有者的净利润预计亏损8.3亿元至12.5亿元,扣除非经常性损益后的净利润预计亏损8.6亿元至12.9亿元。这一亏损幅度显著高于2024年的亏损3.29亿元,创下公司上市以来的最大亏损记录。


公告称,报告期内,受房地产和建筑行业持续疲软和订单大幅下滑影响,公司营业收入下滑,毛利率下降。此外,公司按照《企业会计准则》,基于谨慎性原则,对出现减值迹象的固定资产、在建工程、应收账款等资产计提减值准备,对前期确认的递延所得税资产予以冲回。综合以上因素,导致公司年度利润出现亏损。


根据年报,亚士创能2016-2024年营业收入分别为10.73亿元、13.55亿元、16.62亿元、24.25亿元、35.07亿元、47.15亿元、31.08亿元、31.10亿元、20.52亿元,增长率分别为20.14%26.32%22.64%45.89%44.61%34.46%-34.09%0.09%-34.01%。从数据来看,2021年营业收入达到历史最高点,随后开始下滑。不仅如此,2024年还净亏损3.293亿元。


根据财报,公司2025年前三季度实现营业收入3.971亿元,同比减少77%;归母净亏损3.114亿元,上年同期为-1860万元;归母扣非净亏损3.353亿元,上年同期亏损3670万元。在营收和利润双双失血的同时,公司的负债水平却居高不下,短期偿债压力巨大。截至2025年三季度末,亚士创能的资产负债率高达81.35%,较2024年同期的74.94%有所上升。


公司近年经营状况恶化,2023年以来净利润持续下滑,今年还因资金周转困难卷入多起纠纷,甚至被列为被执行人。最新一起被执行人标的金额为150258.00元,时间是2026224日。


微信图片_2026-02-28_142243_145.jpg

亚士创能滁州综合生产基地


为了化解当前的困境,亚士计划对部分工业用地使用权、地上建筑物及附属设施设备等资产进行公开出售,拟处置的资产包括上海青浦区久业路工厂、上海亚士漆工厂、亚士滁州防水工厂、亚士石家庄工厂、亚士重庆工厂、亚士广州工厂A地块、亚士广州工厂B地块、亚士华南区域总部商业地。该公司表示是为盘活存量资产,压降负债,改善资产负债结构,支持主业发展

标签: